-
Tutorial Task 1.2 - Make a Resource Act Like a List
任务概览 到目前为止,您已为模型中的两个任务执行者构建了基本的运输任务序列。实际上,不使用流程流工具也能创建这一基础功能。然而,使用流程流工具的真正优势在于它能轻松创建自定义模型逻辑,特别是针对任务序列。 在本教程任务中,您将添加流程流逻辑,该逻辑会偶尔中断操作员正常的运输任...
-
Tutorial Task 1.1 - Use a List and a Resource
任务概述 在本教程的第一个任务中,您将学习如何使用共享资产来构建过程流。过程流包含三种具有不同用途的共享资产类型, 如下表所述: 共享资产 说明 资源 代表某种有限供应的资源,可以获取和释放。 它可用于模拟货物、服务、时间、材料、员工等的供应。 列表...
-
流程教程Tutorial 1 - 使用共享资产
过程流程工具旨在帮助您为仿真模型构建自定义逻辑。这是系列教程中的第一篇,将向您介绍过程流程工具的一些完整功能。 在本教程中,您...
-
FlexSim AGV仿真使用Tutorial Task 4.4 - 自定义AGV设置
任务概述 在本教程任务中,您将学习如何为不同类型的流项创建自定义装载和卸载时间。您将通过更改到达计划来开始本教程任务,以便上层...
-
FlexSim AGV仿真使用Tutorial Task 4.3 - AGV与电梯配合使用
任务概述 在本教程任务中,您将学习如何在模型中使用电梯将AGV(自动导引车)运输至多个楼层。但在开始之...
-
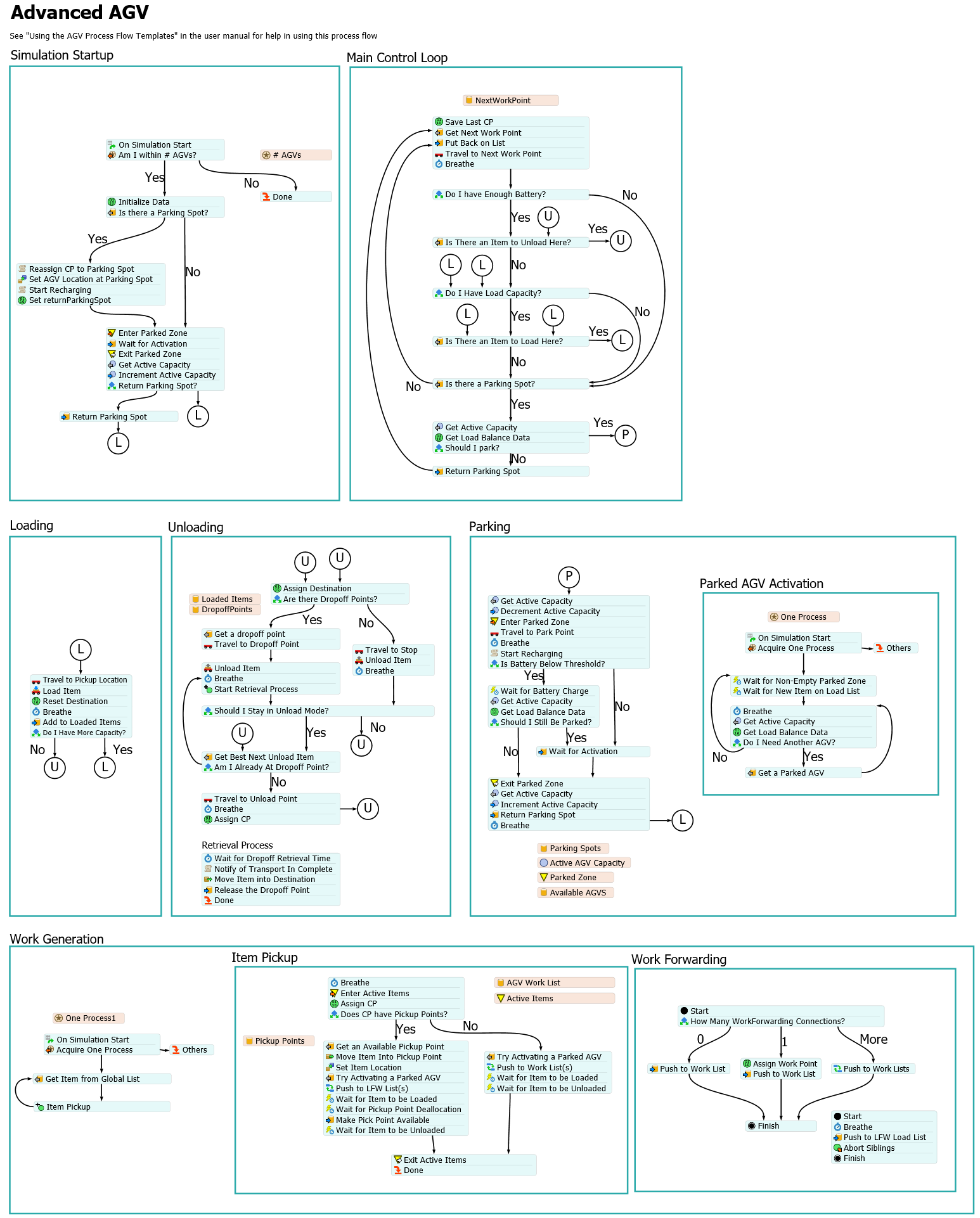
FlexSim AGV仿真Tutorial Task 4.2 - 使用流程流的AGV
任务概述 为了让AGV仿真更加简单,FlexSim提供了几个预建的AGV流程模板,您可以在AGV仿真项目中使用。这些流程模板已...
-
Tutorial Task 3.2 -如何添加条件任务与动态决策子流程
任务概述 在本教程任务中,您将学习如何创建能根据模型运行期间变化的条件而改变的任务。您将向仿真模型添加...
-
FlexSim AGV仿真 Tutorial Task 4.1 - 使用标准3D逻辑的AGV
任务概述 完成本教程后,您最终将为整个医院构建一个AGV网络。AGV将在医院其余区域与装卸区之间运输医疗用品、待洗衣物和废弃物。...
-
Task Tutorial 4 - FlexSim AGV仿真完全指南
通过使用FlexSim中的AGV对象,您可以研究和创建理想的系统,以构建能够最大化速度和效率的AGV网络。FlexSim的AGV模块旨在模拟任何复杂程度的AGV行驶系统。您可以使用...
-
Tutorial Task 3.1 - 如何使用子流程与数组构建3D物流仿真模型
任务概述 在这个教程任务中,你将构建一个简单的3D模型,其中操作员一次运输多个物品。完成后,你的仿真模型将类似于下图所示的方式运行:...
-
任务逻辑教程:Tutorial 3 - FlexSim高级教程:如何构建条件触发与动态响应的仿真任务
本教程为高级教程,将指导您如何构建仅在仿真模型运行期间特定条件下执行的任务。您将创建一个模型,其中操作员将多个流动实体运输至三个可能的目的地。接收流动实体的目的地将取决于这些目的地...
-
Tutorial Task 2.2 - 仿真建模教程:如何创建协同装载任务的流程与逻辑
任务概述 在本教程任务中,您将学习如何创建协调的装载任务。协调任务是指需要两个或更多操作员才能完成给定任务的情况。...
-
Tutorial Task 2.1 - FlexSim标准装载任务创建教程:从零构建流程与3D模型
任务概述 在学习如何创建协同任务之前,回顾在流程流中构建基本任务所涉及的关键概念和流程会有所帮助。在许多方面,这个第一个教程任务将是对教程 1 - 任务逻...
-
任务逻辑教程:Tutorial 2 - FlexSim协同任务教程:如何让两名操作员协作运输重型箱子
本教程将教你如何使用流程流工具在FlexSim中创建协同任务。协同任务是指需要两名或更多操作员协作完成一项特定任务的情况。在本教程中,你将为一台操作员创建一组运输任务,使其在队列处...
-
Tutorial Task 1.4 - FlexSim全局列表教程:掌握任务序列与操作员调度
任务概述 在这个教程任务中,你将学习一个使用全局列表和任务序列来构建任务的系统。任务序列是一个最终将被分派给任务执行器的完整任务系列。当任务执行器处理任务...
-
Tutorial Task 1.3 - 流程仿真进阶指南:利用列表优化任务排序与优先级管理
任务概述 在本任务中,您将学习如何在流程流中使用列表来构建任务。列表的优势在于允许您使用自定义标准对任务进行排序或优先级排序。...
-
Tutorial Task 1.2 - 流程流任务序列构建教程:3D仿真建模实战指南
任务概述 在本教程任务中,您将全面了解如何在流程流中使用任务序列构建任务。本教程将向您展示在流程流中工作的一些优点和缺点,例如...
-
OpenClaw好用的Skills推荐:2026年最实用插件清单
Skills 是 OpenClaw 从聊天 机器人 升级为数字员工的关键。选对 技能 , 效率 翻倍。 Skills是什么?为什么是OpenClaw的灵魂? 简单来说,Skills 就是给 OpenClaw 这个“ AI 大脑”安装的各种“工具包” 。没有Skills,OpenClaw就像一个聪明的顾问,只能给你提建议;但装上合适的Skills,它就能变成你的全能助手,直接帮你动手干活——查资料、写邮件、管代码、做分析,一句话的事。 这些Skills都存放在ClawHub 技能 市场(cl...
-
Tutorial Task 1.1 -FlexSim标准3D对象逻辑教程:快速创建运输与任务逻辑
任务概述 在本系列教程中,你将学习为任务执行器创建任务逻辑的不同方法。如果你不熟悉什么是任务或任务执行器,请考虑在完成本教程前阅读任务逻辑的关键概念。...
-
任务逻辑教程:Tutorial 1 - 任务逻辑工具完全指南:从标准3D到全局列表
本教程将引导您了解为任务执行者创建任务的不同工具和方法。您将学习几种不同的方法及其各自的优缺点。例如,您将学习如何使用标准3D逻辑和利用列表的流程流来创建任务。...
















