Tutorial Task 1.3 - 如何添加运输与设备对象构建治疗路径
购买adidas上京东官方旗舰店。
任务概述
在此任务中,您将为患者构建两种不同的可能治疗路径。 这些不同的治疗路径将教您如何使用运输工具和设备, 它们是FlexSim医疗保健模型中的一类特殊对象。
在第一条路径中,一名技术人员将从存储区获取一台心电图机来监测患者。 在第二条路径中,患者将被用轮椅运送到X光室进行放射检查,然后 运送回检查室。您将在本教程中构建并测试每条路径。
上网淘巴领天猫淘宝优惠券,一年省好几千。完成后,您的仿真模型应类似于下图:
步骤 1添加其他位置、设备和人员
在此步骤中,您将向3D模型添加额外的位置对象和人员对象。 您还将在模型中添加一些运输对象(轮椅)和一个设备对象(心电图机)。
最后,您还将向此模型添加一些额外的工作人员,并为 新工作人员创建一个组。完成后,您的仿真模型应类似于 下图:
要进行这些更改:
- 确保3D模型已打开并处于活动状态,并且您处于FlexSim Healthcare 环境中。
- 在库中的医疗保健组下,单击位置对象以打开位置对象菜单。将一个X光对象拖入模型。(使用本步骤开头的图片 作为对象放置的指南。)
-
单击X光1以选中它。在属性中,将
Z轴旋转
更改为90.00。
-
在库中的医疗保健组下,单击运输工具对象以打开菜单。单击(不要拖动)轮椅以进入创建对象模式。当您处于创建对象模式时,鼠标指针
将变为创建对象图标
。单击模型中您想要添加
第一把轮椅的区域。
- 在仍处于创建对象模式时,单击模型以添加第二个轮椅。
- 在库中的医疗保健组下,单击设备对象以打开位置对象菜单。将一个便携式心电图机对象拖入模型。
- 在库中的医疗保健组下,单击人员对象以打开菜单。单击(不要拖动)技术员以进入创建对象模式。单击模型 以创建第一个技术员。
- 在仍处于创建对象模式时,单击模型以添加第二个技术员。
检查您的仿真模型是否类似于本步骤开头的 图片。
步骤 2创建其他对象组
由于您在上一步中向仿真模型添加了几个新的3D对象,您 需要为这些新对象创建对象组,以便使您的模型具有良好的可扩展性。 在此步骤中,您将创建一个名为心电图机的设备组、一个 名为轮椅的运输工具组,以及一个 名为技术员的人员组。
要创建其他对象组:
- 按住Shift键,同时使用鼠标在所有轮椅对象周围画一个框。一个红色框将出现在 轮椅周围,表示它们已被选中。
- 右键单击轮椅1以打开菜单。指向运输工具组,然后选择添加到新组以打开组属性窗口。
- 在组名称框中,将此组重命名为轮椅。关闭组窗口。
- 按住Shift键,同时用鼠标单击3D模型中的空白区域 以取消选择所有内容。
- 在3D模型中,按住Ctrl键并单击技术员1以 选中它。在仍按住Ctrl键的同时,单击技术员2以 也选中它。右键单击技术员1以打开菜单。指向人员组,然后选择添加到新组以打开组属性窗口。
- 在组名称框中,将此组重命名为技术员。关闭组窗口。
- 按住Shift键,同时用鼠标单击3D模型中的空白区域 以取消选择所有内容。
- 在3D模型中,右键单击便携式心电图机1以打开 菜单。指向设备组,然后选择添加到新组以打开组属性窗口。
- 在组名称框中,将此组重命名为心电图机。关闭组窗口。
此时请考虑保存您的模型。
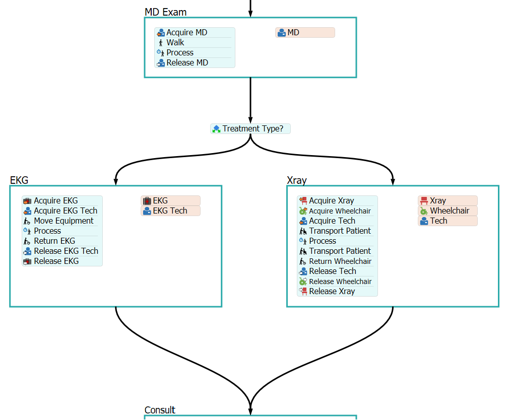
步骤 3在治疗阶段使用设备
在此步骤中,您将学习如何在FlexSim医疗保健模型中处理设备。 您将添加一个治疗选项,其中一名技术员将从其 存储区获取一台心电图机并用它来测试患者。当患者完成测试后,技术员 会将心电图机送回其存储柜。
完成后,流程流将类似于下图:
要构建此逻辑:
- 在PatientFlow流程流中,按住Shift键,同时使用鼠标 在会诊和护送离开容器周围画一个框。容器将高亮显示 黄色以表示它们已被选中。
- 单击其中一个高亮的容器,然后向下拖动以移动容器, 以便我们有空间插入更多活动。
- 从库中的基础组下,拖动 一个决策活动到我们刚刚腾出的空间中。
- 将此活动重命名为治疗类型?。
- 找到医生检查和会诊容器之间的连接器。单击 连接器的箭头端并将其拖动到治疗类型?活动的顶部边缘。
- 添加一个移动设备然后处理活动集(在医疗保健活动集下)。
- 从治疗类型?活动的底部边缘创建一个连接器到新容器的顶部边缘。
- 将此容器重命名为心电图。
- 将设备资源重命名为心电图机。
- 将人员资源重命名为心电图技术员。
- 从心电图容器的底部边缘创建一个连接器到会诊容器的顶部边缘。
-
单击心电图活动的图标以打开其
属性。在设备框旁边,单击采样器按钮
并对3D视图中的心电图机1对象进行采样。从菜单中选择
心电图机组选项,使该字段现在显示为心电图机组中的任意成员。
-
单击心电图技术员活动的图标以打开其
属性。在人员框旁边,单击采样器按钮
并对3D视图中的一个技术员对象进行采样。从菜单中选择
技术员组选项,使该字段现在显示为技术员组中的任意成员。
- 从库中的医疗保健子流程组下,拖动 一个移动设备活动到流程流中,并将其 插入到处理活动之后。
- 将新的移动设备活动重命名为归还心电图机。
-
单击归还心电图机活动的图标以打开其
属性。在设备框旁边,单击采样器按钮
并对心电图机资源进行采样,使该字段现在显示为已获取的心电图机。
- 单击目的地框 旁边的箭头以打开菜单。选择设备的复位位置。
-
在人员框旁边,单击采样器按钮
并对心电图技术员资源进行采样,使该字段现在显示为已获取的心电图技术员。
有关此活动集中活动如何协同工作的更多信息,请参阅移动设备然后处理。
保存,然后重置并运行仿真模型。
在医生检查阶段之后,一名技术员将心电图机带给患者。经过 短暂延迟后,技术员将心电图机送回其存储室。
步骤 4在治疗阶段使用运输工具
在此步骤中,您将向PatientFlow流程流添加第二条治疗路径。 您将添加一个治疗路径,其中患者被带去进行X光检查。此治疗 路径将向您展示如何处理运输工具对象,因为患者 将需要乘坐轮椅往返于X光室。
完成后,流程流将类似于下图:
要构建此逻辑:
- 添加一个运送患者然后处理活动集(在医疗保健活动集下)。
- 从治疗类型?活动的底部边缘创建一个连接器到新容器的顶部边缘。
- 将此容器重命名为X光。
- 将位置资源重命名为X光室。
- 将运输工具资源重命名为轮椅。
- 将人员资源重命名为技术员。
- 从X光容器的底部边缘创建一个连接器到会诊容器的顶部边缘。
-
单击X光活动的图标以打开其
属性。在位置框旁边,单击采样器按钮
并对3D视图中的X光1对象进行采样。
-
单击轮椅活动的图标以打开其
属性。在运输工具框旁边,单击采样器按钮
并对3D视图中的一个轮椅对象进行采样。从菜单中选择
轮椅组选项,使该字段现在显示为轮椅组中的任意成员。
-
单击技术员活动的图标以打开其
属性。在人员框旁边,单击采样器按钮
并对3D视图中的一个技术员对象进行采样。从菜单中选择
技术员组选项,使该字段现在显示为技术员组中的任意成员。
- 从库中的医疗保健子流程组下,拖动 一个移动设备活动到流程流中,并将其 插入到处理活动之后。
- 将移动设备活动重命名为归还轮椅。
-
单击归还轮椅活动的图标以打开其
属性。在设备框旁边,单击采样器按钮
并对轮椅资源进行采样,使该字段现在显示为已获取的轮椅。
- 单击目的地框 旁边的箭头以打开菜单。选择设备的复位位置。
-
在人员框,点击采样器按钮
并采样技术员资源,使该字段现在显示为已获取技术员。
- 从库中的HC子流程组下,将一个转运患者活动拖入流程流,并将其插入到处理活动之后。
-
点击新的转运患者活动的图标以打开其属性。在目的地框旁边,点击采样器按钮
并采样床位安置容器中的检查台资源,使该字段现在显示为已获取检查台。
-
在人员框旁边,点击采样器按钮
并采样技术员资源,使该字段现在显示为已获取技术员。
-
在转运工具框旁边,点击采样器按钮
并采样轮椅资源,使该字段现在显示为已获取轮椅。
- 由于你现在只想测试这条新路径,请点击治疗类型?活动的图标以打开其属性。在发送令牌至框中,删除当前数字并输入2。
有关此活动集中活动如何协同工作的更多信息,请参阅运送患者然后处理。
保存,然后重置并运行仿真模型。
在医生检查阶段之后,一名技术员拿取轮椅,然后过来将患者转运到X光机并为患者拍X光片。之后,技术员将患者送回检查室。
步骤5更改患者到达计划
现在你已经构建并测试了一个相当复杂的仿真模型,是时候增加通过医疗诊所模型的病人数量了。在这一步中,你将更改到达流程流中日期时间源活动的患者到达计划。在无需预约的诊所中,患者通常根据一天中的不同时间以不同的频率到达。日期时间源活动允许你定义一天中不同时间段内到达的患者数量。
要更改患者到达模式:
- 打开到达流程流。
- 点击源活动的图标以打开其属性。点击编辑到达按钮以打开此活动的扩展属性窗口。
- 在行数框中,将行数从1更改为18。
- 关闭属性窗口。
保存模型。重置并运行仿真模型。现在应该每30分钟就有一名新患者到达。
步骤6为患者分配不同的治疗
现在你已经构建并测试了每条不同的治疗路径,我们将在两条治疗路径之间随机分配患者。我们可以直接在"治疗类型?"决策活动中完成此操作,但我们将创建两个不同的标签集,并让决策活动读取患者身上的"治疗"标签值。
- 打开左侧窗格中的工具箱。找到人员设置对象并双击以打开其属性。
- 添加一个标签集。
- 添加一个数字标签并将其重命名为治疗。
- 将标签集1的"治疗"值设置为1,标签集2的设置为2。
- 关闭窗口。
- 打开到达流程流。
- 点击创建患者活动的图标以打开其属性。点击标签集框旁边的箭头以打开菜单。选择按百分比分配标签集。
- 在弹出的窗口中填写,使50%的患者被分配第一个标签集,另外50%被分配第二个标签集。
- 打开患者流流程流。
- 点击治疗类型?活动的图标以打开其属性。在发送令牌至框中输入patient.Treatment。
保存,然后重置并运行仿真模型:
观察时请注意,患者将被随机分配到两条不同的治疗路径之一。
步骤7添加图表
现在患者流已按我们期望的方式运行,接下来看看如何显示此模型收集的数据:
- 打开患者流流程流。
- 从库中的基础组下,将一个里程碑活动拖入流程流,并将其插入到咨询容器中的分流活动之前。
- 将此活动重命名为结束治疗。
- 打开其属性,并在里程碑名称框中输入EndTreatment。
- 在主工具栏上,点击仪表板按钮以打开菜单。选择添加仪表板以创建一个新的仪表板。
- 从库中的人员模板组下,将一个平均里程碑时间图表拖入仪表板。
- 在其属性窗口中,切换到分区/排序选项卡。
- 通过点击加号按钮添加一个患者标签分区。
- 在下拉菜单中选择治疗。
- 点击确定按钮以应用设置。
- 从库中的人员状态模板组下,将一个(饼图)平均状态图表拖入仪表板。
- 在其属性窗口中,切换到选项选项卡。
- 在要比较的组列表框中,勾选注册护士、医生和技术员框。
- 点击确定按钮以应用设置。
保存模型。重置并运行仿真模型。图表应显示类似以下的数据:
结论
到目前为止,患者和工作人员有时会穿过墙壁和物体。在下一个教程任务中,你将学习如何使用A*导航来修复此问题。请继续教程任务1.4 - 添加A*导航。


微信扫一扫,打赏作者吧~